银保监会拟出新规:全链条规范寿险产品信息披露,利益演示不再采用“高中低”三档,分红险要披露红利实现率!
监管下发新规征求意见
全面规范人身险产品信披
①现金价值表、产品说明书
条款费率等,都必须在官网披露
②利益演示方式“巨变”
不再统一采用“高中低”三档
最高演示利率,也全被下调
③中介、销售人员“两不得”
不得自行更改,不得使用不同材料
④分红险要披露红利实现率
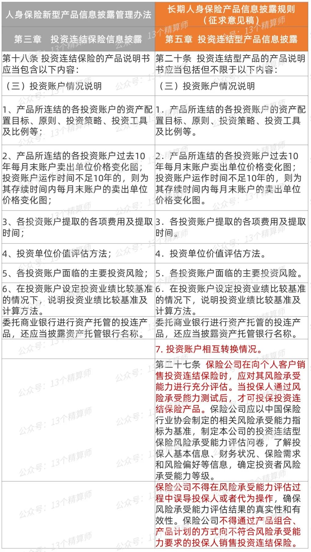
投连险进行风险评估,变动很大
人身险产品信披新规将出台
现金价值表、产品说明书等
都必须在官网披露,内容显著增加
1. 人身险产品信披新规将出台,全面规范寿险销售!
今日,银保监会人身险部下发《人身保险产品信息披露管理办法(征求意见稿)》和《长期人身保险产品信息披露规则(征求意见稿)》,并向各家险企征求意见。
乍看上去,一个产品信息披露规则的制度,好像对行业影响并不大~

但是,此次新规所指的信息披露,可能与大家往常理解的,诸如,年报、偿报等传统披露,有很大区别!
新规第三条,给出了本办法所称产品信息披露的定义,如上图所示,为方便大家看,小编标注了一些重点。
不管是险企还是中介机构,以及他们的销售人员,无论是提供给投保人或者社会公众的产品信息,都属于新规所指的产品信息披露。
而且,覆盖售前、售中、售后等所有环节,有点全面规范寿险销售的味道。

其次,信披要求覆盖所有险种,包括长期、短期,万能型、分红型,年金险、健康险等。
更重要的是,产品信息披露的主体是保险公司,中介机构的宣传材料也要与险企保持一致,销售人员只能按照险企提供的统一材料,提供产品信息。
所以,这个文件的影响很大,尤其是对于规范寿险销售有着很关键的作用。
2. 现金价值表、产品说明书,也都必须在官网披露!

那么,具体产品信息披露都包括哪些内容呢?
首先,有三方面内容是必须披露的,如上图所示,这些都需在公司官网公开披露!
其中,在售和停售产品的信息,目前险企也会在官网披露,不过,标准并不统一。
需要关注的是,产品费率表,以及长期人身险产品的现金价值表示例,和产品说明书,也都属于必须披露的内容。
凡是有变更的都要在10个工作日内更新,从这个角度看,相较以往的信披力度,明显加大。
其次,险企还要在每年3月31日之前,披露上一年度保费收入前五的长期人身险产品经营数据,这一点在年度信息披露中也有所要求,只是时间点略有不同。
3. 制定细则:明确长期产品披露要求,全面下调演示利率!
据悉,在制定此次新规过程中,监管梳理了国内外的金融市场,包括证券、银行等,相关信披要求。
所以,新规新增了很多内容,比如,转保和理赔等,也对高管和主体责任进行了明确,具体的最后一节细说。
而且,对于较为复杂的长期人身险产品,还制定专门的细则,即《长期人身保险产品信息披露规则》。
这应该是,此次新规中最大的一个变化,因为,他调整了目前万能险、分红型、投连险的演示利率形式,还限定了最高上限。
全面下调!最高演示利率
万能不能超4%、分红或更低
“高中低”档演示,将成历史…
1. 中高低三档演示利率,全部作废!

此前,寿险产品也有相关的产品信息披露要求,是按照原保监会下发的《人身保险新型产品信息披露管理办法》执行。
其中,规定了投连险、万能险、分红险等新型产品,在产品说明书中演示保单利益时,应当采用高、中、低三档,演示未来的利益给付。
但是,在此次的新规中,这一要求被彻底修改!

首先,对于万能险和分红险,将只保留两档利率演示,即最低利益演示和万能结算或红利利益演示。
其次,投连险的利益演示仍分三档,但从“高、中、低”,改为“乐观、中性、悲观”。
如果按照新规执行,则目前市场上所有的在售产品都不再符合要求,至于老产品是要调整还是更新,还要再看监管后续的通知。
2. 全面下调演示利率,万能最高4%,分红或更低,投连要有负收益演示~
需要注意的是,去年年末,监管也曾就万能险新规征求意见,明确仅终身、两全、年金三类,可做万能险,且保险期限不得低于5年,详见《万能险将迎“新规”》。
彼时,对于演示利率还是保留三档,不过,已经下调了高档和中档的演示利率,从不高于6%、4.5%,降至不得高于5.5%和4%。
然而,此次新规保留两档后,限定的万能险最高演示利率,只是4%。
而且,分红险的最高红利利益演示,也限定为不得高于4.5%减去产品预定利率。
对于,投连险更是明确,悲观档情景演示,假设投资回报率,不得高于-1%,也就是最低利率必须为负!


但是,目前市场上的投连险产品,最低演示投资收益率,都是正的,示例如上~
也就是说,与目前市场上的产品相比,演示利率被明显下调!
至于,为什么要下调演示利率,应该还是希望降低消费者的预期,避免险企刚性兑付。
毕竟,大家如果去看不少银行或者代理人,在销售产品的时候,都是用最高的利率演示,容易给消费者一种错觉,就是高档收益可以博的到。
所以,下调演示利率,可以从源头解决这个人性的冲动问题。
新增普通型产品披露要求
分红险还要披露红利实现率
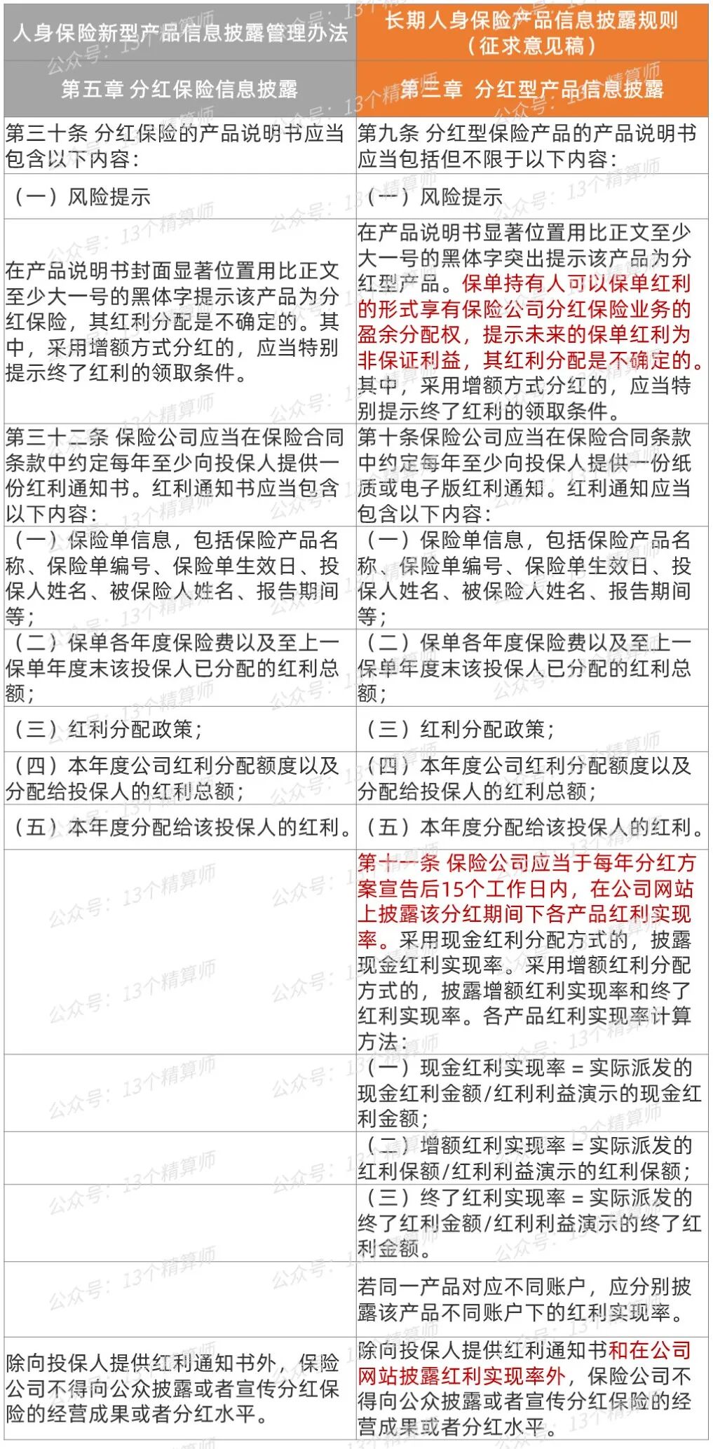
1. 分红险,要披露红利实现率!
除下调演示利率外,新规对于万能、分红、投连三类产品的信披要求,还有一些调整。
比如,新增披露,分红险各产品的红利实现率!

此前,“13精”也曾在《香港分红险披露红利实现率对我们的启示》一文中提到,当前分红险产品不披露历史业绩,只有高、中、低三档红利演示,导致销售人员往往用高档演示,致使投诉频发。
解决这一问题的最好方式,就是借助市场化的手段,比如像香港的寿险公司一样,披露分红险产品的红利实现率。
此次,长期人身保险产品信息披露规则的征求意见稿中,就首次要求险企在分红方案宣告后15个工作日内,在公司官网披露该分红期间下各产品红利实现率。
这一点必须要为监管点个赞,毕竟,市场越透明,则越阳光,才更有利于寿险业的健康快速发展。
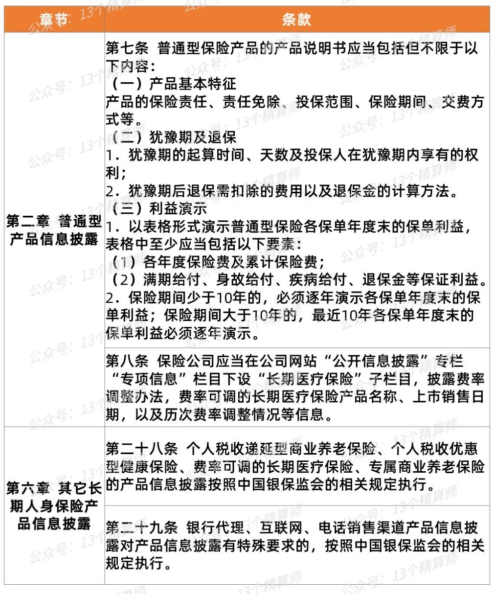
2. 新增普通型长期人身险的信披要求:产品书中也要演示利益!


此外,对于万能险要进行问卷类的健康告知,投连险要对客户风险承受能力进行评估,详见上图。
更重要的,新规也首次对普通型长期人身险产品,信披的要求进行明确!

在普通型人身险产品的产品说明书中,也要披露利益演示,且保险期间小于10年的要逐年演示。
其他长期医疗险等也有明确要求,详见上图,这些统统都要在官网等渠道,公开披露。
强调“三不得”,保持材料统一
总经理等相关管理人员“问责制”
1. 监管明确“三不得”:不得自行更改,不得使用不一样的材料…

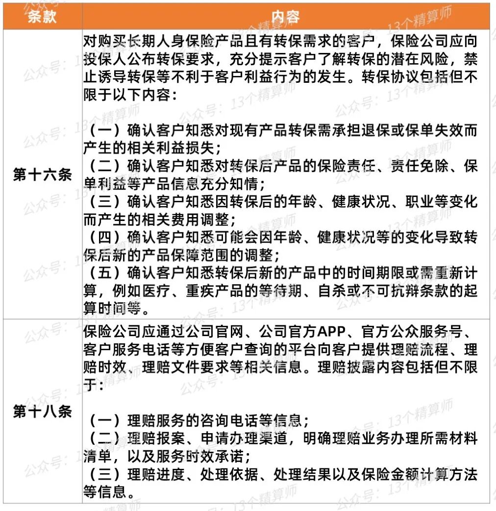
最后,回到前文所说,此次新规除销售环节的内容外,还增加了转保和理赔的信披要求。
比如,对于有转保需求的客户,要对此过程中包括的利益损失、保障变化、费用调整等,全部进行明确告知。
本文提到的所有信披材料,按新规要求,都需由总公司负责管理,省分设计的材料也要报总公司批准,其他分支机构不得设计相关材料。

需要注意的是,监管还明确了产品信披的三不得!
①险企不得授权销售人员和中介,自行更改这些材料
②销售人员和中介,也不得自行设计和更改这些材料
③险企、销售人员和中介,也不得使用与条款和产品说明书,不一致的披露材料
乍看上去很绕,其实就是堵住了所有“借口”,要求销售各环节使用的材料必须保持一致。
2. 总经理等,相关管理人员“问责制”!

保险公司和中介机构,承担信披的主体责任,公司总经理和险企的合规负责人、法律负责人,承担管理责任。
对于未按照新规披露的公司,不仅会对公司进行处罚,还将对相关管理人员问责!
看到这儿,大家是否感受到这个文件有多重要了呢?
从此次信披力度看,新规一旦执行,应该可以很大程度上提升寿险产品的透明度,规范销售乱象问题,从源头上杜绝保险业一直被诟病的所谓“欺骗消费者”等行为。
文章来源于公众号《13精》



还没有任何评论,你来说两句吧