预算5000块,重疾保险怎么买?

想给孩子细致的呵护,还想给ta一份稳定的保障?重疾险无疑是不二之选。重疾险很有可能关乎到孩子的一生,因此在选产品时可不能马虎。
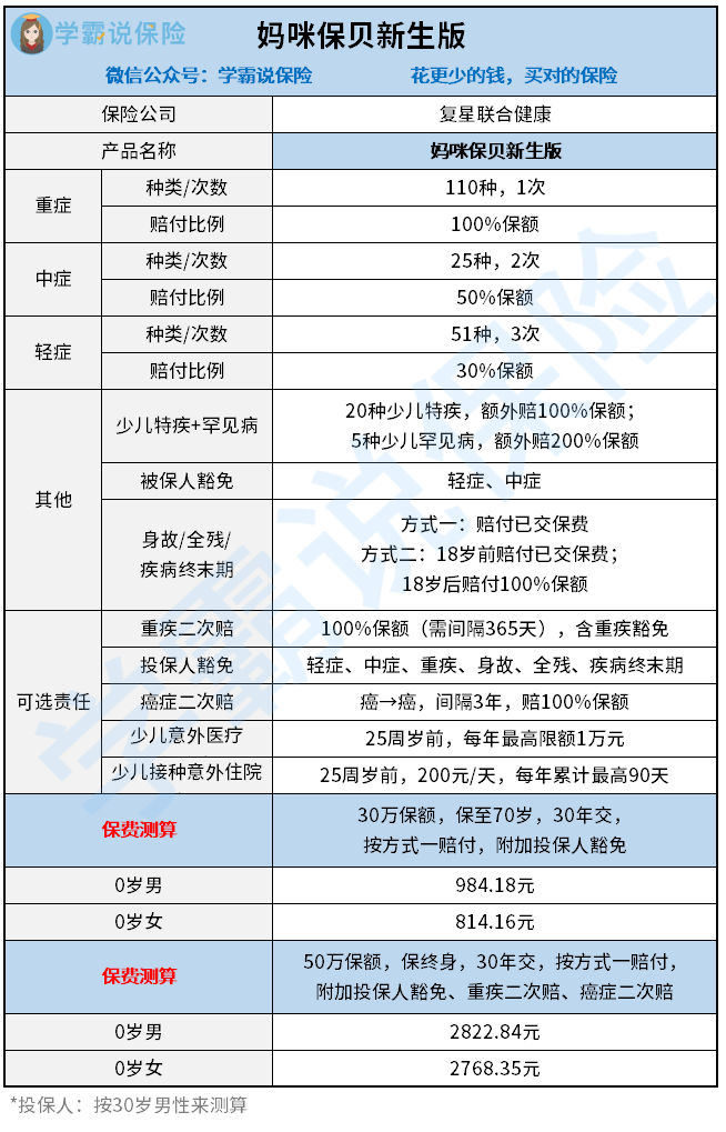
下面这款少儿重疾险是目前获得了家长们一致好评的高性价比产品:

妈咪保贝新生版之所以这么受欢迎,主要是有这三个亮点:
(1)少儿保障赔钱多、保障时间长
妈咪保贝新生版保障的20种少儿特疾中,大部分都是少儿高发的重大疾病,因此此项保障的实用性很强。以投50万保额为例,确诊少儿特疾可赔100万元。
此外,5种罕见病可额外赔200%保额,也就是确诊少儿罕见病可赔3倍保额。这赔付水平很给力!
而且很多重疾险会将少儿保障的赔付年龄限制在18周岁之前,妈咪保贝新生版无时间限制,提高了赔付几率和金额。
(2)保障责任灵活可选
重疾二次赔可增加重疾保障机会;基于癌症极易复发的情况,癌症二次赔已成为重疾险的标配;少儿特色责任增强了孩子高发重疾的保障力度。
以上这三项实用的责任都是可自由选择的,而且身故责任也有两种方案可选,妈咪保贝新生版能完美匹配不同的保障需求。
(3)保费便宜
给0岁宝宝投30万保额,保障期选70年,再选上投保人豁免,男宝宝一年保费只要900多元,女宝宝只要800多元,性价比极高。
这三个优势,让妈咪保贝新生版迅速在少儿重疾险市场上登顶了。
重疾险的费用是一笔固定支出,对于预算不多的家庭来说,可以先买基础版的保障。
我们一直致力于让大家买到充足的保障且不花冤枉钱,预算5000元左右的,买单次赔付重疾险,30万保额,保终身,30年交费是比较合适的。
以下三款重疾险都比较划算:

凡尔赛1号/康惠保旗舰版2.0/达尔文5号焕新版产品详情
凡尔赛1号主要有以下三大优势:
(1)保障覆盖面广
凡尔赛1号的重疾保障种类是三款中最多的,高达120种。而且高发轻中症覆盖全面,反观达尔文5号焕新版,连“瘫痪”这一高发重疾对应的轻中症都没有。
此外,相比于其他两款只有癌症二次赔,凡尔赛1号癌症最多能赔3次,癌症方面的保障力度更强。
(2)赔付比例高
凡尔赛1号不仅有60岁前额外赔,为顺应老年群体的保障需求,60-64周岁也同样能额外赔30%保额。60周岁前首次确诊轻中症还可额外赔15%保额。
此外在癌症额外保障上,凡尔赛1号最多额外赔200%保额。
不管是基础保障还是癌症额外保障,凡尔赛1号的赔付比例都更占优势。
(3)保障方案灵活
凡尔赛1号轻中症赔付次数共享,意味着比次数固定的更容易获得理赔,最高可赔5次中症。
其次身故保障也很灵活,可选身故只赔保费的方案,这样既能将保障做齐,也控制了保费,最适合预算不多的群体。
康惠保旗舰版2.0是目前唯一一款自带前症保障的单次赔付重疾险,光凭这一点,就在重疾险市场上占领了优势。
前症是比轻症还要轻的疾病,病情不是很严重,但是如果不及时治疗,后续很可能发展成重疾。而有了前症保障,投50万保额就能赔7.5万元,给足了将疾病扼杀在摇篮的底气。
此外,康惠保旗舰版2.0在投保方面也比较灵活,轻症、中症、癌症二次赔、身故等都是可选责任,投保人可自由搭配最想要的方案。
达尔文5号焕新版主要有以下两方面比较突出:
(1)各项责任赔付比例较高
虽然达尔文5号焕新版的赔付比例综合来看比不上凡尔赛1号,但其能提供60周岁前重疾额外赔80%保额;轻症、中症额外赔10%、15%保额,在同类产品中也属于上游水平。
(2)有特色责任
除了癌症二次赔,达尔文5号焕新版还有特定心脑血管疾病二次赔、首次重疾癌症晚期额外赔,保障责任较为丰富。
不过我们认为,首次重疾癌症晚期额外赔这项责任赔付门槛高,赔付比例低,很难发挥作用。但特定心脑血管疾病二次赔是比较实用的,比较适合经常熬夜、久坐少运动、饮食作息不规律、高压职业者等易患心脑血管疾病的人群。
对于在高消费水平的城市生活的人来说,30万保额不太够用。因此预算提高了,所配置的重疾保障力度也需要增强。
升级内容:将保额提高到50万,增加癌症额外保障。

凡尔赛1号/康惠保旗舰版2.0/达尔文5号焕新版产品详情
凡尔赛1号提高了保额、增加了癌症3次赔责任,而且我们依然建议大家身故保障选择方案二:身故赔保额。
虽然说,身故赔保费已经能保证买这份保险不亏钱,最后都能退回来。但选择方案二赔保额的话,可以将身故的保障额度提高,更有利于帮助家人减轻因被保人身故而产生的经济负担。
而且我们已经计算过保费,在其他条件不变的情况下,男性选择方案二每年只需多花750元,女性只需450元,都不贵。每年少参加两次聚餐,就能提高保险杠杆。
康惠保旗舰版2.0含有特色责任——前症,而且最高可投保70万保额,和凡尔赛1号一样高,投保方案也够灵活,因此对于想要升级保障的群体来说,同样值得考虑。
达尔文5号焕新版在保障责任及赔付比例上,可以适配进阶版的重疾保障需求,但最高可投保保额只有46万元,这一点比较遗憾。
毕竟对于高消费地区来说,医疗费用不便宜,46万保额确实不够用。
因此如果是已经有一份重疾保障,只是想加保的,可以考虑达尔文5号,但还没买过重疾险的朋友,我们建议考虑其他两款。
对于一些中产家庭来说,以上的保障配置或许不太能满足你们的需求,保障责任、赔付次数都还不够用。
一般来说,多次赔付重疾险,再加上实用性高的癌症多次赔,会更适合。下期分享。
                    
                    
                    
                    
            
            
                
还没有任何评论,你来说两句吧